| Version 8 (modified by jazz, 18 years ago) (diff) |
|---|
2008-06-24
- Foresight Taiwan - 未來不確定是否會變成政策性計畫
- 以高解析度三維生物影像技術培育台灣前瞻生技產業
- Biology - 江安世 (Life Science), 潘學成 (ChE) - Project 1
- Engineering - 陳永昌 (EE), 謝昌煥 (Internet) - Project 2
- Management - 史欽泰 (Tech Mgt), 林博文 (R&D Mgt) - Project 3
- 有潛力的產業方向 - 影像代工 / 廠商結盟 / 資料庫商業化 ← 計畫預計交付內容
- 果蠅全腦基因表現
- 顯微鏡
- ??
- ImageJ - 果蠅腦影像前處理
- ToDo?:
- 時程規劃
- 資源規劃
- Migration Plan
Attachments (4)
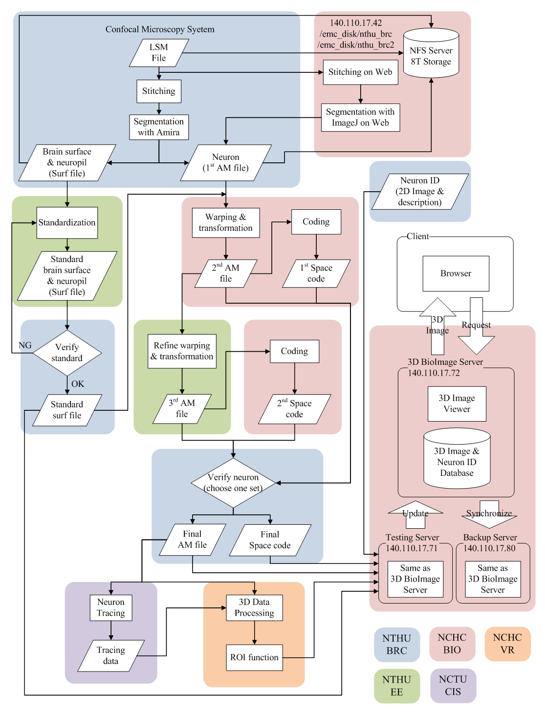
- 08-06-23_果蠅腦3D影像服務系統架構_1.png (142.4 KB) - added by jazz 18 years ago.
-
08-06-24_3D_Fly_Circuit.odp
(1.3 MB) -
added by jazz 18 years ago.
GPFS & Lustre File System Performance Benchmark
-
08-06-24_DRBL_Introduction.odp
(251.7 KB) -
added by jazz 18 years ago.
Introduction to Diskless Remote Boot Linux
- 08-06-23_果蠅腦3D影像服務系統架構_2.png (42.4 KB) - added by jazz 18 years ago.
Download all attachments as: .zip
